联系我们
Contact
关注
-
中铁产业园(成都)投资发展有限公司
-
项目地址:中国 四川省 成都市 金牛区 金凤凰大道666号
官方网站:ztgk.eltcn.cn
-
咨询电话:028-8758-5555 王经理:13908177951
-
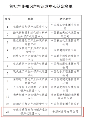
近日,国家知识产权局正式公示了首批国家级产业知识产权运营中心认定名单,中铁产业园入园企业卡斯柯信号(成都)有限公司的总公司——卡斯柯信号有限公司凭借卓越的行业引领力、显著的产业影响力以及领先的知识产权运营成果荣耀入选,将承担建设“智慧交通信息与控制产业知识产权运营中心”。作为轨道交通行业首个且唯一一家入选企业,卡斯柯的成功不仅是自身创新实力的国家级认证,更彰显了中铁产业园内优质企业的潜在实力,为园区高质量发展再添亮眼注脚。
▲(卡斯柯信号(成都)有限公司实景图)
国家级产业知识产权运营中心的建设主体,需为具备全国性影响力的行业领军企业或顶尖科研机构,其核心目标是立足产业特点与知识产权需求,探索高效运营模式,推动创新成果转化,提升产业核心竞争力。自卡斯柯入驻以来,园区始终以“服务企业成长、助力产业突破”为核心,为其搭建了多元化的发展平台——不仅提供了符合轨交产业研发需求的高标准物理空间,更依托自身资源整合能力,助力卡斯柯链接产业链上下游优质资源,为其“产学研用”协同创新生态的构建铺路搭桥。
此次卡斯柯入选首批国家级产业知识产权运营中心,既是企业践行“打造智能控制领域‘大国重器’”目标、贯彻中国通号“1241”工作思路的重要成果,更是中铁产业园“培育一流企业、打造产业高地”发展理念的重要支撑。一直以来,中铁产业园聚焦轨道交通等核心产业,通过完善的配套服务、精准的政策扶持、高效的资源对接,持续为入园企业赋能,助力企业在技术创新、成果转化、品牌建设等方面实现突破。截至目前,园区已培育出一批像卡斯柯这样的行业领军企业,形成了“企业成长-产业升级-园区发展”的良性循环。
未来,随着“智慧交通信息与控制产业知识产权运营中心”建设的推进,中铁产业园将继续发挥平台优势,与卡斯柯深化合作——一方面,协助运营中心整合行业知识产权资源,推动关键核心技术攻关与成果转化;另一方面,以此次卡斯柯入选为契机,进一步优化园区创新服务体系,吸引更多轨交领域优质企业与创新资源集聚,培育新质生产力,为交通强国建设贡献。
联系我们
Contact
关注
中铁产业园(成都)投资发展有限公司
项目地址:中国 四川省 成都市 金牛区 金凤凰大道666号
官方网站:ztgk.eltcn.cn
咨询电话:028-8758-5555 王经理:13908177951